| নং | শিরোনাম | সেবার ধাপ | কার্যকলাপ |
|---|---|---|---|
| | |||
| ১ | আক্কাস আলী | দেখুন | |
| ২ | জমি রেজিস্ট্রেশন | দেখুন | |
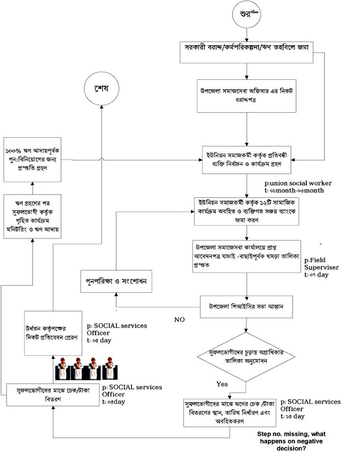
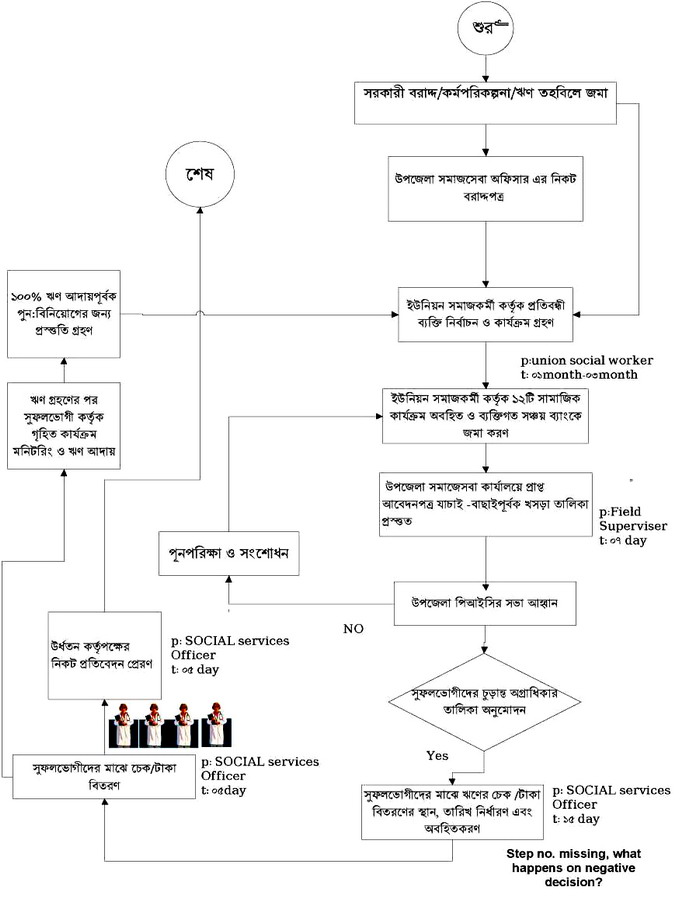
| ৩ | এসিডদগ্ধ ও প্রতিবন্ধীদেক্ষুদ্র ঋণ | দেখুন | |
| ৪ | এসিডদগ্ধ ও প্রতিবন্ধীদের ক্ষুদ্র ঋণ | দেখুন | |
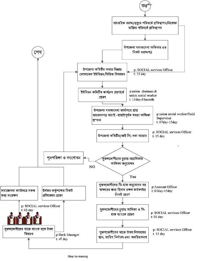
| ৫ | বয়স্ক ভাতা প্রদান প্রকল্প | দেখুন | |
| ৬ | অস্বচ্ছল প্রতিবন্ধীদের বয়স্ক ভাতা প্রদান | দেখুন | |
| ৭ | অস্বচ্ছল প্রতিবন্ধীদের বয়স্ক ভাতা প্রদান | দেখুন | |
| ৮ | বয়স্ক ভাতা প্রদান প্রকল্প | দেখুন | |
| ৯ | বিদ্যালয়ের সংস্কার ও মেরামত | দেখুন | |
| ১০ | প্রাক-দরপত্র সভা আহবান | দেখুন |